24 KiB
TP1 Chargeur de batterie LI-ION
Dans ce tp, le but est de faire notre premier PCB. Ce PCB doit servir à charger et utiliser une batterie type LI-ION à travers un port USB-C.
Contraintes
- Dimension du PCB : max 2.5cmx3.5cm
- Courant de charge 500mA depuis une alim 5V (ex USB 2.0)
- Courant à 5V et 3.3V de 500mA
- Composants SMD avec pas min 0.4 voire 0.5 recommandé
Recherche composants
Controlleur de charge
Je suis allé sur Digikey pour chercher mes composants pour eviter d'avoir les mêmes que mes collegues.
Je suis tombé sur le controlleur le EVO TP4057 qui me semblait pas mal car il n'avait pas beaucoup de pattes et qu'il faisait les bonnes dimension avec le courant de charge prévu et de bonnes features.
Il dispose de 6 pin
- VCC (input de 5V)
- GND
- BAT (Sortie batterie)
- PROG (Pin qui permet de programmer avec des resistances la tension de charge)
- CHRG (Indication de charge)
- STDBY (Indication de fin de la charge)
Rien que en regardant les PINS je suis plutôt content par ce que ca parait relativement simple et en plus on a des outputs qui pourraient être cool pour donner des infos avec des LED
SPECS
En input : entre 4 et 6.5V => C'est nikel on a prévu d'utiliser du 5V Le courant de charge : 100mA avec une resistance de 10K et 500mA avec une resistance de 2K => C'est nikel on peut programmer pour une sortie à 500mA
PACKAGE
C'est un composant SMD plutôt baleze donc ca devrait être facile à souder. Les pattes ont 0.950 d'espacement ce qui est plus de deux fois supérieur aux 0.4 demandés dans les contraintes donc on est good.
FONCTIONNEMENT
C'est un composant de charge à tension et courant constant. Il peut atteindre 500mA de courant de charge. Quand le chip dépasse 135 degrés le courant de charge est automatiquement réduit pour empêcher une surchauffe.
SPECIFICITES
Quand la batterie est en dessous de 2.9V la charge commence avec un courant plus faible.
Le courant de charge est determiné en fonction de la resistance entre la broche PROG et la broche GND. Ex : une resistance de 10K donne 100mA et 2K donne 500mA
Quand la batterie s'approche des 4.2V, le courant diminue graduellement et la charge finit par s'arrêter arrivée à un certain threshold.
La precision de la lecture de la tension de la batterie est autour de 1%.
Quand l'input est plus bas que la tension de la batterie, le module se met en shutdown mode.
Le mode Standby est actif quand la charge de la batterie est complète. Le mode shutdown est actif quand l'alimentation est déconnectée ou trop faible en tension.
Quand le module est en mode charge la broche CHRG est tirée vers le GND et quand le module est en standby la broche STDBY est tirée vers le bas. Ca peut être intéressant de mettre des leds sur ces infos (Wink wink)
Si le chargeur est connecté mais sans batterie, la broche de charge clignotte à 20HZ et la broche de STDBY est allumée.
PRIX
Le prix unitaire sur digikey https://www.digikey.ch/fr/products/detail/evvo/TP4057/22482076
Est de 14 centimes au 17 septembre 2025 et en grande qtt > 1000 on est à 0.05cts donc on est pas sur un composant cher.
Je pense que ce chip est parfait pour notre use case.
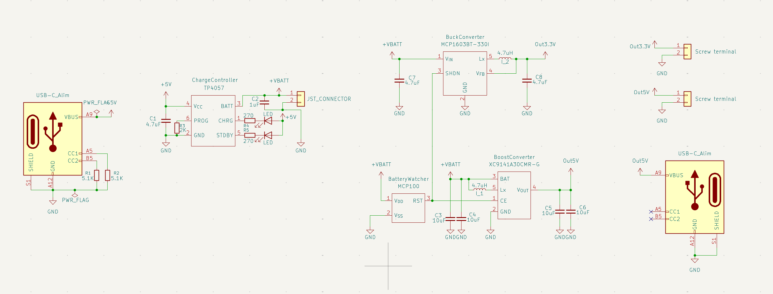
Schematic
Pour les valeurs de capacitées, j'ai du aller chercher sur la datasheet d'un autre constructeur qui propose exactement le même composant. (En l'occurence UMW)
On peut y voir différents composants à utiliser.
Pour les leds et resistances associées on reviendra dessus plus tard car ca n'est pas dépendant de ce composant.
Pour la resistance entre PROG et GND on veut utiliser une de 2Kohm car c'est ce qui nous permet de tirer 500mA. Dans mes deux datasheets je n'ai pas la formule exacte mais ils proposent ces deux valeurs specifiquement
Ensuite pour les deux condensateurs, on peut utiliser entre 1 et 10uF je vais prendre 1uF car ca me donne 20hz de clignottement quand on branche sans batterie. Pour le premier entre VIN et GND je vais prendre 4.7uf. Sur la doc on a la possibilité de prendr entre 4.7 et 10uF mais pas d'info de pourquoi ou comment choisir.
Je suis donc allé voir les autres datasheets de composants similaires et j'ai trouvé que pour 500mA c'est en general 4.7uF qui sont proposés donc je choisierais ca.
Et sinon on est bon je pense.
Alimentation à découpage
Note RTHja pour la resistance à la chaleur
Step Down (Buck)
Dans mes recherches je suis tombé sur le controlleur de tension à découpage buck : MCP1603/B/L
C'est un controlleur avec une efficience de plus de 90%
On peut ajuster l'output entre 0.8 et 4.5V mais dans notre modele 330-i le voltag est fixe
L'input peut-être entre 2.7 et 5.5V
Il a un duty cycle possible de 100% ce qui veut dire qu'il peut ouvrir complètement les vannes quand on est trop proches de 3.3v ce qui évite d'avoir le moindre drop ce qui est trop cool.
Dans notre cas le composant que l'on veut c'est le : MCP1603BT-330I/OS
Pour l'indutance, on nous propose 4.7uHenry pour une bonne balance. Je vais leur faire confiance mais au cas ou le calcul est le suivant :
Step Up (Boost)
Cette fois je suis allé sur Mouser et j'ai trouvé ce composant de la famille XC9141/XC9142.
C'est un Boost converter Qui peut ajuster sa tension de sortie entre 1.8V et 5.5V et qui prend en entrée 0.65V à 6V et il peut atteindre 500ma à 5V donc c'est nikel.
Dans notre cas le composant que l'on veut c'est le : XC9141B50DMR-G (en fait non)
Pour decoder le nom du composant :
XC9141 NOM du composant B : Type du composant (Bypass Mode) 50 : 5V C : Frequence d'oscillation (ici 1.2MHz) MR-g : SOT-25 (format du composant)
ATTENTION Finalement après plus de recherches je me suis rendu compte que la version Bypass Mode (type B) etait une mauvaise idée. En fait elle veut dire que quand le composant est arrêté, la sortie est egale à l'entrée ce qui n'est clairement pas une bonne idée
Il a donc fallu plutôt se tourner vers une autre option trouvable sur DigiKey : XC9141A50DMR-G
Si on refait la decomposition
XC9141 : Nom du composant general A: Type du composant (Load Disconnect. quand le chip n'est plus alimenté il ne laisse plus rien passer) 50: 5V D: Frequence d'oscillation (Ici 3MHz) MR-G : SOT-25 (format du composant)
Ensuite pour dimensionner les capacités et les self
On a besoin d'une inductance de 2.2uH et des capa de 10uF (6.3V). Mais comme on va tirer plus que 500mah on a besoin d'en mettre deux en paralèle.
Superviseur de batterie
Pour ca j'ai trouvé sur Mouser un modèle le MCP10X-315 qui "trip" vers 3.075V il n'a que trois pins du coup c'est pas mal
Il nous faut la version MCP100T-315I/TT Mais je pense que on va prendre les deux au cas ou. Les polarités de mes buck et boost sont de la sorte : 1 = enable et si j'ai bien compris le MCP100 est à 1 quand on est au dessus du treshold.
Un capa de 100nF pour eviter les problèmes (valeur arbitraire car non representée dans la doc et en principe pas besoin de plus)
Port USB-C
Pour l'entrée 5V et la sortie 5V on va utiliser deux ports USB-C.
J'ai trouvé un port USB pas mal de chez Molex 217177-0001
On a 6 pins
B12 et A12 sont le GND et shield
B9 et A9 sont VBUS
A5 et B5 sont CC1 et CC2
CC1 et CC2 seront pull down au ground avec une resistance de 5.1Kohm
Borniers (screw terminal)
Pour la sortie 3.3v et pour la deuxième sortie +5v on va utiliser un screw terminal par ce que je pense que c'est l'option la plus versatile.
J'en ai trouvé un qui me plait sur Mouser de la marque Phoenix Contact le modele 5430153. Il a 2 poles et il est plutôt low profile.
LEDS
Pour choisir la LED le plus simple est d'aller chercher dans la datasheet du chargeur la limite de courant des pins connectées à une LED.
Ensuite on choisit une LED qui peut fonctionner dans cette plage de courant et on peut ensuite dimensionner notre resistance.
On peut voir que le composant peut gèrer jusqu'à 5ma.
En filtrant avec cette valeur dans Mouser j'ai trouvé une led de modele IN-S63AT5UW qui consomme jusqu'à 5mA et qui peut gèrer entre 3 et 4V
Du coup pour dimensionner la resistance on peut faire le calcul U=RI
Pour 3V on aurait besoin d'une resistance de 400ohm
Poue 4V on aurait besoin d'une resistance de 200ohm
Dans la liste E12 des resistances disponibles on a une liste de valeurs disponibles qui marcheraient dans notre cas.
220,270,330,390 ohm
On va prendre 270 pour être assez haut mais pas trop pour eviter de tuer ma led et/ou mes pins
Schematic
Voici la V1 du schematic sur kiCad
Choix des composants passifs
Pour le choix des composants passifs (resistances condos inductances) le but n'est pas de tout commander directement. En effet, le labo a deja en stock des composants et le mieux est de pouvoir utiliser ce qui est deja en stock.
https://www.electronicsplanet.ch/en/resistor/e12-series.php
https://www.electronicsplanet.ch/en/resistor/e6-series.php
Autre contrainte, on ne veut pas des composants plus petits que 0603 en imperial sinon ca devient très vite super chiant à souder.
On va commencer par faire une liste de tous nos composants passifs.
Inductances : 2X 4.7uH Resistances : 2x 270ohms 1x 2K 2x 5.1K Capacités : 4x 10uf 3x 4.7uF 1x 1uF
Dans ces composants la normalisation pour tenir pile dans les categories E6 et E12 a été faite
Les composants qui restent à choisir sont :
2 resistances à exactement 5.1k 2 inductances à 4.7uH
Resistances :
J'ai trouvé sur mouser la resistance Panasonic ERA-6ARB512V
Elle fait 5.1kohm à 0.1% avec des dimensions en pouces de 0805 ce qui est plus grand que le minimum 0603.
Inductances :
J'ai trouvé sur mouser l'inductance Taiyo Yunden LCXHF3030QKT4R7MNR
Elle fait 4.7uH et une taille en pouces de 1111 ce qui est largement plus grand que la limite de 0603 donc on devrait être pas mal.
Footprints
Pour les footprints, au début c'était un peu spécial car dans les docs, il n'y avait pas toujours de footprint ou de land pattern directement indiqué.
Maintenant j'ai découvert que on pouvait chercher le composant sur google et trouver des footprints directement.
Et sinon il y a aussi une stratégie qui est de regarder les noms de packages qui sont universels.
Ex : Le charge controller n'avait pas de footprint dans la doc mais on peut voir qu'il utilise un package SOT-23-6 et en cherchant ce package sur google on peut trouver un footprint correct.
Tous les footprints à part les condo, leds, et resistances ont été faits main (connecteurs inclus sauf le JST)
Setup du PCB Kicad
Nous utilisons EuroCircuit pour la fabrication de nos PCB. Avant de commencer à vraiment faire le PCB, c'est important de créer des règles dans le projet qui vont dicter les dimensions critiques. En effet, si on a des traces trop fines ou trop rapprochées on change de categorisation de manufacture et le prix du PCB peut exploser.
Liste des regles pour rester en classe 6 ou plus bas :
-
Largeur ligne de texte min : 0.1mm
-
Hauteur texte min : 1.0mm
-
Distance texte-cuivre min : 0.1mm
-
Distance texte-trou min : 0.1mm
-
Distance texte-bord min : 0.25mm
-
Distance entre traces min : 0.150mm
-
Largeur des traces min : 0.150mm
-
Diametre de trou minimum : 0.35mm
-
Diametre de trou plated : 0.25mm (avec un trou de 35mm)
-
Distance entre les trous : 0.25mm (mesuré depuis le bord des deux trous)
-
Marge entre trou et bord : 0.125mm
-
Largeur minimum via : 0.6mm (0.35+(0.125*2))
Routing
Ici pas forcément de gros problème. Ca a simplement été un processus qui a du être refait 2 fois avant d'arriver à une itération dont j'étais content.
La version qui a été envoyée en production est la suivante :
Je suis content de ce que j'ai pu faire et je pense que ca devrait marcher du premier coup ! (famous last words)
Reception des composants :
PCB : 2/2 Stencil: 1/1 JST connector 2/2 Borniers : 4/4 Boost Converter : 4/2 Battery manager : 4/2 Buck Converter : 2/2 Leds : 4/4 Inductances 4.7uH 4/4 Supervisor 2/2 USB-C 4/4
Capacités : A recuperer Resistances : A recuperer
Donc à part les composants passifs classiques qui sont déja en stock à l'école, toute la commande est complète.
Pour le montage on peut utiliser le plugin ibom qui nous donne une vue comme ca :
Montage
Le montage était particulièrement intéressant bien que long car c'est une première fois. J'ai pu me rendre compte d'une première erreur dans mon choix de composant. Je n'avais pas vu que les ports USB-C n'étaient pas faits pour être déposés sur un PCB classique mais dans une encoche fait exprès.
Les consequences sont double :
-
Les pins ne descendent pas en bas du composant. Il a été nécessaire de les plier pour rendre la soudure possible. Ce n'est pas idéal mais cela a fonctionné
-
Les ground pin n'étaient pas assez longues pour passer à travers le PCB. Cela rend les ports USB particulièrement sensibles car les soudures ont moins de metal à accrocher.
Une autre petite erreur a été de monter tous les composants non SMD en même temps. J'aurais du souder les ports USB en priorité car avec les borniers je n'avais plus accès aux pattes de ground.
Sinon une chose qui pourrait être intéressante pour les prochains designs serait de mettre une marge sur le stencil pour que les dépots de pâte soient plus petits que les pads. En effet, sur le pads USB-C ca pouvait baver un peu parfois.
Test du PCB
Test 1 : Test d'alimentation USB input
Test à 5V 50ma avec une dummy battery et une alimentation de labo connectée en USB-C
On a une sortie batterie en moyenne à 4.150V avec un signal caracteristique de montée à 4.2V très rapide et une descente moins rapide.
C'est un comportement normal vu que la batterie est pleine. D'ailleurs on peut voir que quand on est dans cet étât les deux leds sont allumées.
Test du battery watcher
C'est ici que on a une erreurs de conception du PCB. Le footprint du composant a été mal fait et donc pour faire fonctionner le battery watcher il faut le retourner et le pivoter de 45 degrés.
Le gros des tests ont été faits avec un battery watcher non fonctionnel qui laissait tout le temps les boost et buck fonctionner.
Après avoir fait les modificiations sur le circuit, j'ai pu tester que le watcher coupait les boost et buck quand la tension de la batterie descendait en desosus de 3.15V.
Il est également intéressant de remarquer que quand on demande plus de puissance à la batterie, sa tension chute et donc on peut avoir une coupure "prématurée".
Cela se traduit par une coupure de la décharge alors que au repos la batterie est encore à 3.3 ou 3.4V au repos.
### Test de decharge
5V output
Ici on vient tester le boost 5V avec une batterie chargée à 3V (ce qui avec notre watcher fonctionnel n'est pas possible)
On peut voir que l'efficience est assez basse quand la tension de la batterie est faible et la charge aussi
Ensuite on vient la tester à sa tension nominale
La on voit que l'efficience est encore pire sur les faibles charges (<200ma)
Ensuite on peut tester avec une batterie chargée
4.2 Batterie chargée
Et la on voit que l'efficience n'a plus rien à voir. On ne déscend pas en dessous de 90% quelque soit la charge.
On peut donc conclure que ce Boost propose un certain voltage drop mais qui ne change pas selon la tension de la batterie.
En revanche on peut voir que clairement l'efficience change énormément selon la tension de la batterie. Quand la batterie est complètement chargée l'efficience est excellente mais dès qu'elle descend si on ne demande pas beaucoup d'effort au Boost l'efficience dégringole.
En voyant ca, si je devais faire un autre chargeur j'irais peut-être chercher vers un autre modèle.
En plus je n'ai pas graphé le bruit car les valeurs objective sont inutilisable, mais on avait un bruit qui pouvait vraiment monter selon la charge sur le boost :
Comme j'en parle dans la rubrique bruit, les chiffres en eux mêmes sont sûrement surestimés, les valeurs sont quand mêmes énormes et augmentent significativement avec la charge sur le composant.
Donc au choix, si la batterie n'est pas chargée soit on gaspille de l'énergie soit on crée un max de bruit.
Secondes mesures
Je suis revenu un autre jour pour mesurer à nouveau mon circuit et le pousser un peu plus.
J'ai utilisé la charge active plutôt que la resistance variable pour avoir un meilleur contrôle sur ce qui est demandé du PCB. Par la même occasion j'ai branché l'équipement différement en utilisant moins de cables dupont et c'est la que j'ai vu que les mesures de bruit n'avaient rien à voir.
Cela m'a aussi justement permis de pousser un peu plus l'équipement pour voir ce qu'il avait dans le ventre.
On peut voir qu'ici je n'ai pas hesité à pousser un peu plus pour voir ce que mon PCB pouvait supporter.
Il est visible que malgré le fait que il ne soit prévu que pour 500ma, Il fonctionne pas trop mal au dela et que l'efficience en souffre un petit peu mais pas tant surtout à 4.2V.
Il faudrait faire des tests de longue durée et avec une camera thermique pour avoir une vraie idée concrète. Mais ces tests supplémentaires m'ont permis de voir que j'avais un peu de marge.
3.3V output
La on va réitèrer l'exercice que l'on a fait avec le Boost en testant les performances du composant avec différents niveaux de tension
Ici on teste avec 3V
La on voit un phénomène très intéressant avec un voltage drop catastrophique.
C'est normal, la batterie êtant en dessous des 3V un buck ne peut pas augmenter cette tension pour monter à 3.3V. Et plus on lui en demande pire c'est car on ajoute à ca le voltage drop lié à la demande de courant.
Avec un watcher fonctionnel, ce cas de figure aussi extrème a peu de chance de se produire, néemoins il est important de noter que si la batterie est presque déchargée, la sortie 3V est à peu près inutilisable.
L'efficience ici n'a pas bien d'intérêt vu que de toute facon la sortie n'est pas à 3.3V
Ensuite on passe au test à 3.7V la tension nominale de la batterie.
Ici je n'ai pas ajouté le voltage drop car la tension reste presque parfaitement à 3.3V tout le long quelque soit la charge.
On peut voir cependant que l'efficience, un peu comme dans le cas du Boost, commence plutôt bas et remonte petit à petit avec la demande de courant.
4.2 Batterie chargée
Finalement le test avec la batterie chargée
La on a pas le même résultat que avec le boost. On commence avec une bonne efficience, mais on descend petit à petit avec la charge.
Sur le Boost la mesure du bruit est pas la même. Il était notoirement plus bas que le Boost.
Je dirais donc que ce buck n'est pas non plus très efficient en général à moins de tirer pas mal dessus mais qu'il est moins bruyant que le Boost avec pourant deux fois moins de condensateurs sur les sorties.
Secondes mesures
Ici aussi je suis revenu à la charge avec un deuxième jour de mesures pour pousser un peu plus loin mon materiel.
Ici on peut voir que on peut aussi en demander pas mal plus que les 500ma indiqués sur la datasheet mais que l'efficience prend un coup même avec une batterie bien chargée
Test 3: Batterie
Test de charge
Ici c'est assez intéressant car c'est la chute de tension qui détermine le comportement de notre composant.
Deja, si le retour de tension de la batterie est à 4.2V. La charge s'arrête. On a la led qui s'allume et on ne peut rien tirer.
Au dessus, le voltage drop descend assez pour que la charge commence petit à petit et quand on dépasse les 100mA on peut voir que la charge commence pour de bon.
L'efficience peut atteindre plus de 95% selon les charges.
Mais ce qui est intéressant c'est de voir ce qu'il se passe quand la tension de la "batterie" descend trop bas. Ce qu'il se passe c'est que le chargeur va croire que la batterie est trop dechargée et que elle doit être chargée très doucement.
Et en fait si on essaie d'en demander plus, le chargeur va passer en mode charge profonde et essayer de ressuciter la batterie.
Honnêtement je ne suis pas très satisfait car on arrive pas exactement aux 500mA en sortie batterie. On s'en approche mais si on essaie de trop s'en rapprocher la chute de tension bloque le chargeur en mode protection de la batterie.
Je ne sais honnêtement pas comment je pourrais faire pour règler ce problème.
Bruit
On a beaucoup de bruit sur les mesures surtout celles du boost. Le problème c'est que une autre fois en voulant faire un autre tests avec des connections différentes et des cables différents le bruit n'avait plus rien à voir.
C'était globalement impossible d'avoir une valeur de bruit constante et objective. Et vu que dans les bonnes conditions même en pleine charge le bruit était très honnête (<5%) je pense que le circuit n'est pas en cause mais plutôt les conditions de test.
On peut voir quand même que le Boost est plus bruyant que le Buck. Et c'est cohérent avec le fait que dans la datasheet du boost on nous suggère de doubler mettre des capa en série là ou sur le buck un seul de chaque côté est proposé.
Conclusion
Je pense que pour conclure on peut rappeler les erreurs que j'ai pu faire pendant ce tp.
Choix des composants
Les ports USB-C clairement n'étaient pas adaptés. Il n'étaient pas fait pour notre utilisation et sûrement un peu overkill.
Ensuite ce ne sont pas vraiment des erreurs mais des choses que je ferais peut-être autrement. J'aurais peut-être du choisir un meilleur boost et un meilleur charge controller (sous reserve que le problème de chute de tension soit liée au composant et pas simplement à comment je l'utilise)
Conception du PCB
Clairement l'erreur du footprint m'a beaucoup fait perdre de temps et c'était une erreur vraiment dommage. C'était le footprint le plus simple et je l'ai loupé sûrement pour cause d'innatention.
Mais au moins ca ne devrait plus arriver car je ferai plus attention les prochaines fois.
J'aurais pu mieux marquer quel USB-C est l'input et lequel est l'output car clairement ce n'est pas clair pour une personne qui ne connait pas mon PCB.
Un stencil qui ne couvre pas 100% des pads m'aurait bien aidé au moment de deposer la pâte avant de monter mon PCB également.
Assemblage
Je dois faire plus attention à l'ordre dans lequel je soude mes gros composants après avoir soudé mes petits composants SMD. Cela m'aurait permis de souder mes grounds sur mes USB-C.
Mesures
Avoir un protocole plus strict qui minimise au maximum la section de cable que j'utilise et surtout avoir le même protocole de test à chaque session de test pour avoir des résultats comparables.
En conclusion
Je suis très content du design de mon PCB. Je le trouve beau, compact, il a des features en plus que je trouve cool (ex les leds qui montrent le niveau de charge) et globalement j'en suis quand même fier. J'ai appris beaucoup de choses et je n'attend qu'une chose : en faire d'autres
Merci pour ce cours de CSH





























